mansion88明升|主页
2023年05月12日 星期五
切换导航
药学院(创新靶向药物国际研究院)
学院首页
学院概况
师资队伍
科学研究
本科生教育
研究生教育
党群工作
团学工作
招生就业
校友之家
学校主页
学院首页
学院概况
学院简介
院训
现任领导
组织机构
师资队伍
省部级人才
教授/博士
骨干教师
科学研究
科研平台
科研项目
科研成果
成果转化
分析检测
本科生教育
专业设置
培养方案
实践教学
研究生教育
学位点简介
研究生导师
研究生培养
党群工作
组织机构
党建动态
学习园地
关工委
团学工作
组织机构
社团协会
团学活动
招生就业
招生信息
就业信息
创新创业
校友之家
组织机构
校友风采
研究生教育
栏目导航
+
学位点简介
研究生导师
研究生培养
学位点简介
研究生导师
研究生培养
当前位置:
首页
> 研究生培养
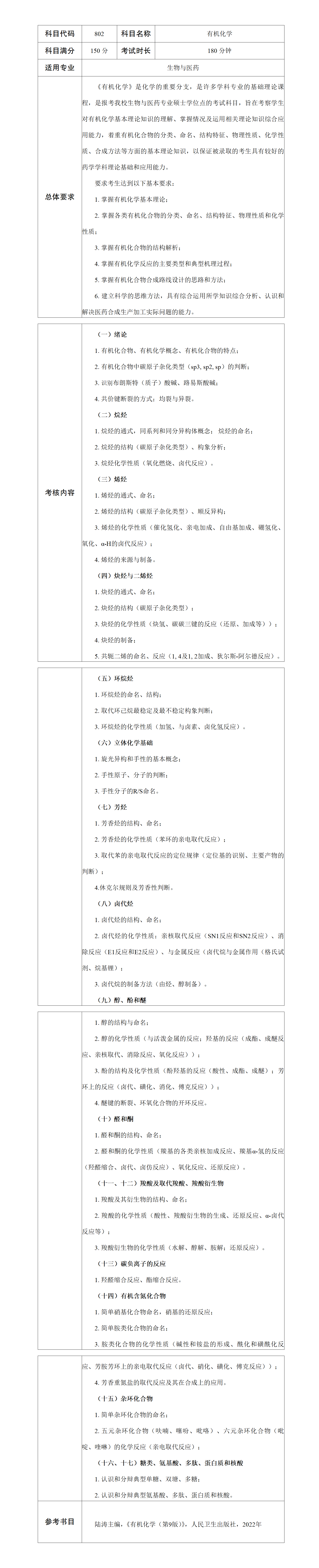
《有机化学》考试大纲
点击率:次
时间:2025-09-30 11:07